来源:上海市教育考试院
时间:2026-04-01 19:47:03
2026年上海市普通高校面向中等职业学校(含中专、职校和技校)全日制应届毕业生(以下简称“三校生”)招生工作要坚持以习近平新时代中国特色社会主义思想为指导,深入学习贯彻党的二十大和二十届历次全会及全国教育大会精神,遵循职业教育人才培养规律,进一步完善“文化素质+职业技能”评价方式。现将有关要求通知如下:
一、报考条件
1.凡符合《上海市教育委员会关于做好2026年上海市普通高校招生报名工作的通知》(沪教委学〔2025〕47号)中报名条件的三校生均可报名,其中纳入入学当年中职校招生计划的来沪人员随迁子女的三校生仅可参加专科层次录取。
2.根据教育部有关规定,在世界技能组织主办的世界技能大赛中获奖且符合我市高考报名条件的三校生可向招生院校提出高职或本科专业保送申请。
3.已报名参加2026年普通高校招生全国统一考试或参加2026年部分普通高校专科层次依法自主招生并被录取的三校生,不得再参加本次考试招生。
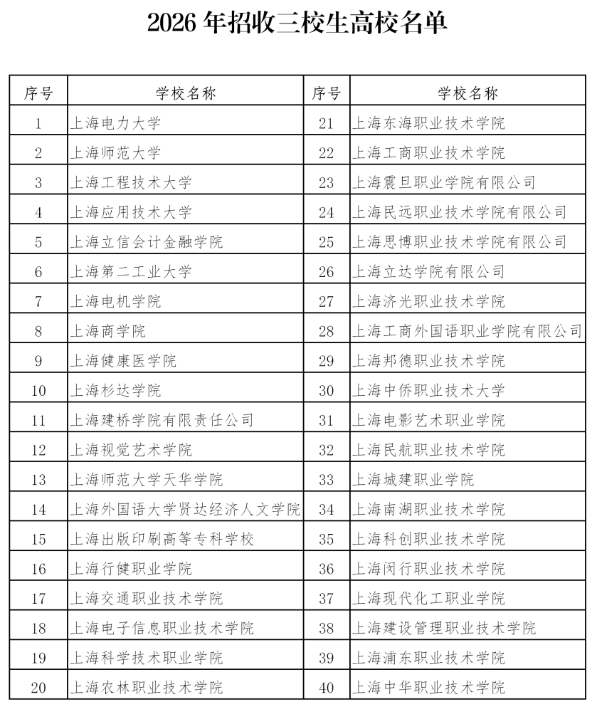
二、招收三校生的高校、专业和招生计划
我市共有40所高校(详见下方)参加2026年三校生招生,未列入名单的高校不得招生。开展贯通培养模式试点的相关高校须安排三校生招生计划。各招生院校的招生专业须经市教委审批同意或备案。

三、考生体检
三校生体检工作由考生所在学校联系所在区体检站并组织实施。新生入校后,根据有关规定,由高校予以复查。
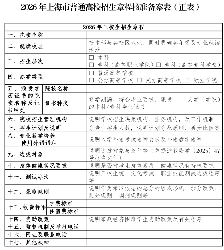
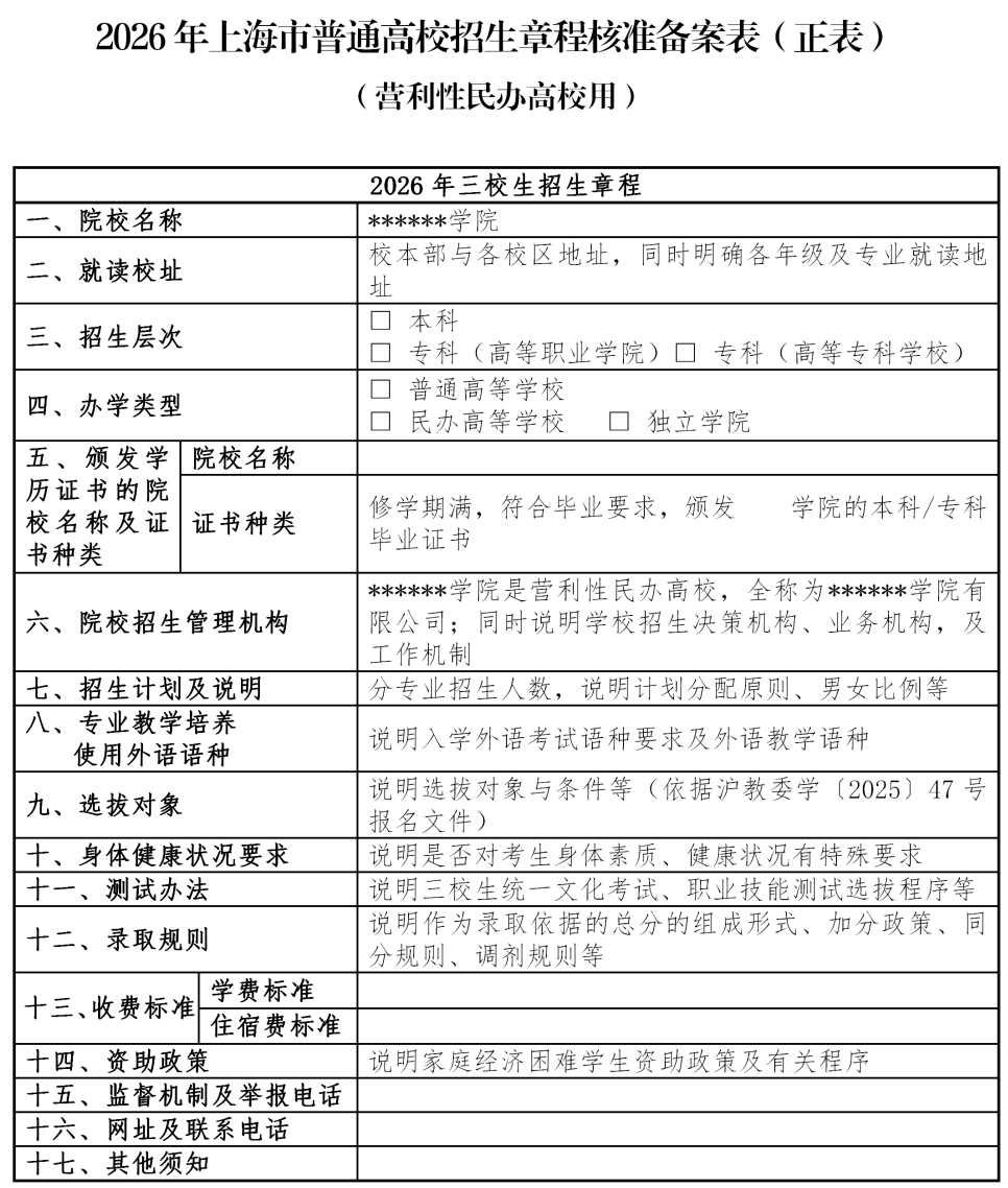
四、招生章程
各有关高校应在规定时间内向市教委报送三校生招生章程核准备案表正副表(详见下方)。市教委完成章程核准备案工作。



五、加分政策
1.高中阶段从边疆、山区、牧区、少数民族聚集地区转学到我市的少数民族考生加3分
2.归侨及其子女加3分
3.华侨子女加3分
4.台湾省籍(含台湾户籍)青年加3分
5.烈士子女加12分
以上加分项目均不累计。
六、考试
三校生统一文化考试时间安排如下:
5月9日(星期六)
9:00—11:30 语文
14:00—15:40 数学
5月10日(星期日)
9:00—10:40 外语
各招生院校职业技能测试时间、科目及内容见各校公布的招生章程。
所有考生均须参加统一文化考试和招生院校组织的职业技能测试,各科成绩均有效者方可投档录取。
高校须对申请保送的考生开展资格审核,并组织相关综合考核,对申请攻读本科专业的考生须增加文化课考核。
七、志愿填报与录取
志愿填报与录取均按照上海市教育考试院印发的《2026年上海市普通高校面向应届中等职业学校毕业生招生工作实施办法》操作。
符合保送条件的考生也须填报志愿。
八、考试招生纪律
对报名、考试、录取等招生各环节出现违法违规行为的,严格按照《中华人民共和国教育法》《国家教育考试违规处理办法》(教育部令第33号)和《普通高等学校招生违规行为处理暂行办法》(教育部令第36号)确定的程序和规定严肃处理,依法依规追究当事人及相关人员责任;涉嫌犯罪的,依据《中华人民共和国刑法》《最高人民法院、最高人民检察院关于办理组织考试作弊等刑事案件适用法律若干问题的解释》等有关法律规定,及时移送司法机关追究法律责任。对党员和公职人员违规违纪的,依据《中国共产党纪律处分条例》《中华人民共和国公职人员政务处分法》《行政机关公务员处分条例》《事业单位工作人员处分规定》等严肃处理。对因疏于管理,造成考场秩序混乱、作弊情况严重、招生违规严重的党员,依照《中国共产党问责条例》等对直接责任人和负有领导责任的人员,依法依规进行严肃追责问责。
