来源:上海市教育考试院
时间:2025-12-31 09:14:26
根据教育部统一部署和上海市教育委员会有关文件精神,2026年上半年全国中小学教师资格考试(笔试)将于2026年3月7日举行(考试时间安排及准考证获取与打印方式见下方)。

现将本市报名工作有关事项公告如下:
一、考试对象
申请幼儿园、小学、初级中学、高级中学、中等职业学校教师资格和中等职业学校实习指导教师资格的本市户籍或持有本市居住证且在有效期内的居民,在本市学习、工作和生活的港澳台居民,在本市普通高等院校以及户籍在上海的外地普通高等院校在读学生,驻沪现役军人和武警。详见报考条件。
根据《教育部关于推进师范生免试认定中小学教师资格改革的通知》(教师函〔2022〕1号)文件精神,参加免试认定改革的高校教育类研究生、师范生,可参加学校组织的教育教学能力考核,也可自愿参加国家中小学教师资格考试。考生是否符合教育部规定的免试政策,可以向本人所在学校咨询。考生可根据自身情况自行决定是否报考全国统一举办的中小学教师资格考试,一经审核确认并完成缴费,概不退费。
二、报考条件
(一)报考幼儿园和小学教师资格,应当具备大学专科毕业及以上学历。
(二)报考初中教师资格,应当具备大学本科毕业及以上学历。
(三)报考高级中学和中等职业学校教师资格,应当具备大学本科毕业及以上学历。
(四)报考中等职业学校实习指导教师资格,应当具备中等职业学校毕业及以上学历,并应当具有相当助理工程师以上专业技术职务或中级以上工人技术等级。
(五)上海市普通高等院校以及户籍在上海的外地普通高等院校全日制三年级(含在读专升本第四学年)及以上考生和全日制在读研究生,中高职贯通考生允许在其学习的最后一年报考。
(六)符合申请认定教师资格的体检标准。
(七)中小学教师资格考试有关政策规定详见《中小学教师资格考试暂行办法》(教师〔2013〕9号)和《教师资格条例》(教育部令第10号)。
重要提醒:考生本人应对报考条件进行认真对照,对报考信息真实性、准确性、有效性负责,如因考生提供虚假、错误信息造成笔试、面试、认定等后续环节不能完成,后果由考生本人承担。
中小学教师资格证的认定除笔试、面试成绩合格外,还需符合相应的学历层次、满足体检标准等,部分资格认定还需具备专业技术资格或等级,因此请考生在报考前详细了解本人拟申请认定教师资格所在地的认定条件,谨慎报考。
三、报名步骤及时间安排
中小学教师资格考试实行网上报名,报名步骤分为报考信息输入、报名信息审核和网上缴费三个阶段,报名政策咨询联系方式见上海市2026年上半年全国中小学教师资格考试(笔试)咨询电话一览表↓↓↓

具体操作流程见下方↓↓↓

(一)报考信息输入
考生报考信息输入时间为2026年1月9日10:00起至10日24:00(其后网报功能关闭,考生无法新增注册或报名,包括报名系统中的“取消报名”操作。但审核通过前报考者可对已提交的报考信息进行修改)。
第一步:登录
考生须在规定时间内登录中小学教师资格考试网(http://ntce.neea.edu.cn)。
第二步:注册
登录后,所有考生(含以前参加过笔试的考生)报名前必须进行注册、填报个人信息和上传个人照片,重新注册操作不影响考生已获得的笔试成绩。每个手机号码只能注册一次,需要先接收短信验证。
重要提醒:在校生是指上海市普通高等院校以及户籍在上海的外地普通高等院校全日制三年级(含在读专升本第四学年)及以上考生和全日制在读研究生,中高职贯通考生允许在其学习的最后一年报考;最高学历在校生须填写本人目前就读的将要取得的最高学历。
照片要求:本人近6个月以内的免冠白底正面彩色证件照(不允许戴帽子、头巾、发带、墨镜等);照片大小不大于200K、格式为JPG/JPEG;照片必须显示考生头部和肩部的上部,照片背景必须为白色(背景中不得带有家具、门框、风景、树木等物体)彩色照片。(建议使用Microsoft Office Picture Manager,图画,Photoshop,ACDsee等工具对照片进行剪裁压缩)。

此照片将用于准考证和考试合格证明,考生上传照片时慎重选用。照片审核不通过的考生无法通过报名信息审核。
第三步:选择考区、考试科目
考生根据本人情况选择考区和考试科目。
符合报考条件的华东师范大学、上海师范大学、上海师范大学天华学院全日制在校学生必须选取本校为考区。符合报考条件的上海海洋大学、上海海事大学、上海电机学院、上海电力大学和上海建桥学院五所高校全日制在校学生必须选取上海建桥学院考区。符合报考条件的上海杉达学院、上海第二工业大学和上海立信会计金融学院(浦东校区)三所高校全日制在校学生必须选取上海杉达学院考区。上述考区不得接受其他高校及社会考生报名。
详细考试科目代码见下方↓↓↓


重要提示:考生选取的考区并非考生参加考试的地点,只作为报名信息审核用,具体考试地点由上海市教育考试院根据各高校、各区具体报名情况及考点设置情况随机安排,考生参加考试时以下载的准考证上的考场地址为准。
(二)报名信息审核
本次考试的考生报名信息实行网上审核,时间为2026年1月10日—1月13日。
①1月10日9:00起至11日16:00,考生报名信息由各考区进行网上智能自动审核(考生填报信息与市大数据中心查询的户籍、居住证、学籍信息作一致性判定)。
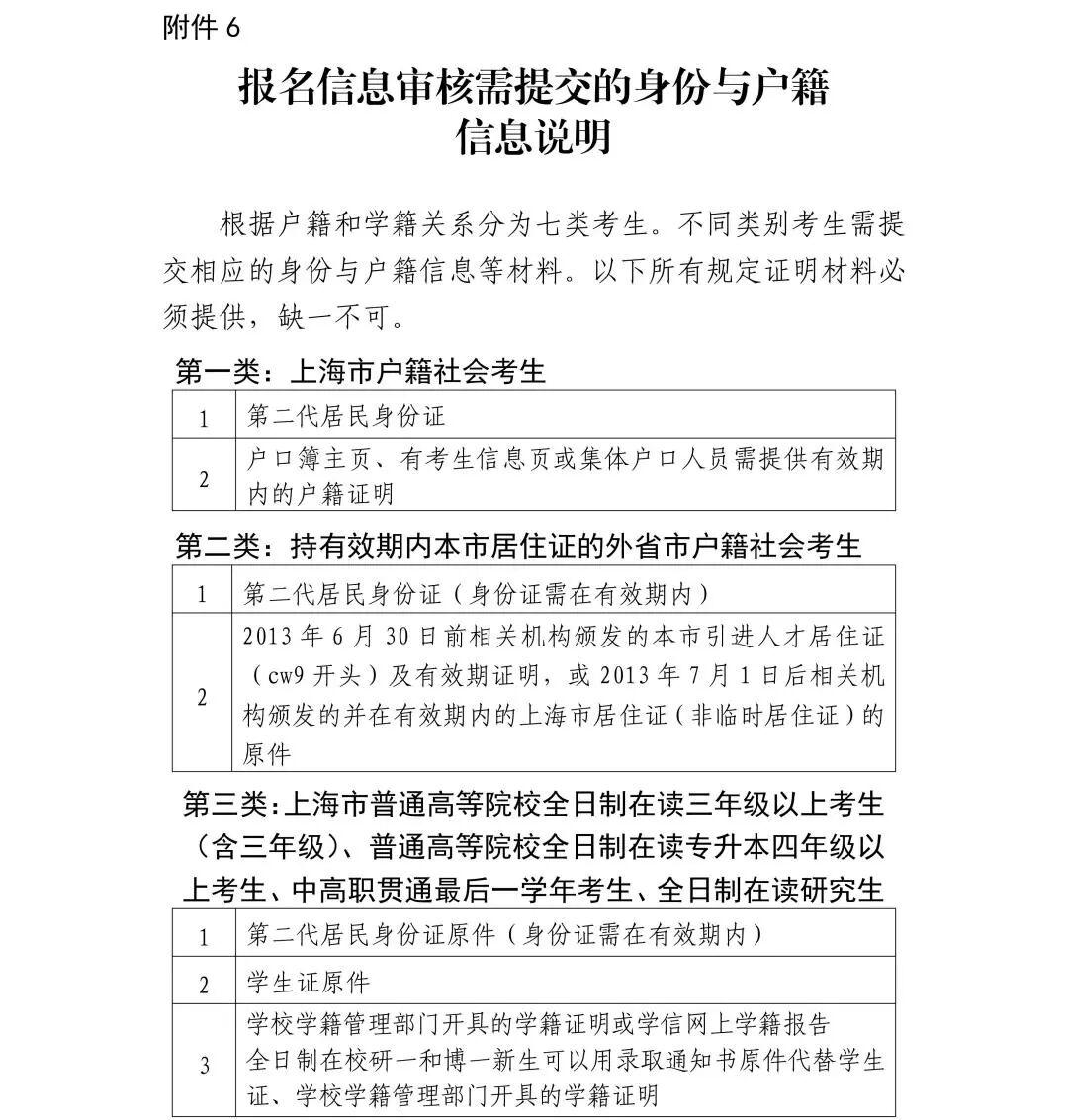
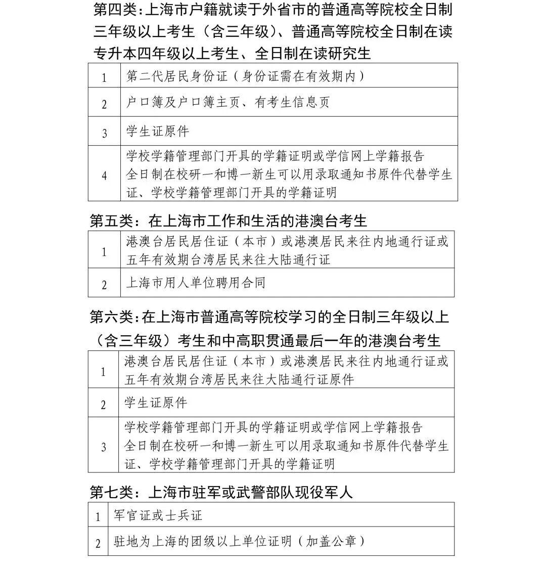
②1月12日9:00起考生自行登录报名网站,若显示“待缴费”,表明考生符合报考条件通过了资格审核;若显示“审核不通过”,表明考生填报信息与市大数据中心查询的信息不一致,智能审核未通过。如果“审核不通过”的考生认为自己符合报考要求(如港澳台考生、近期内已取得上海市居住证等),须登录中小学教师资格考试官网:http://ntce.neea.edu.cn/再次提交报名信息后,进入待审核状态,再扫描以下二维码(或输入网址https://ops.hycj.jrycn.cn/f/shntcebs)登录“上海市2026年上半年全国中小学教师资格考试(笔试)报名审核资料提交系统”(系统使用手册见附件5-附文末)在线提交相关证明材料(审核需提交的身份与户籍信息说明见附件6-附文末),提交截止时间为1月12日22:00。

③1月13日9:00-16:00各区和直属高校考区将根据考生填报的报考信息结合上传的证明材料进行人工审核,请考生及时关注报名网站中的审核状态。如人工审核不通过,考生可重新提交材料,每位考生最多提交三次。
(三)网上缴费
1.通过报名信息审核的考生,可于2026年1月14日24:00前完成网上缴费,缴费完成后即为报名成功。逾期未在网上缴费者本次报名无效。
2.考试收费标准:根据上海市发展和改革委员会 上海市财政局《关于本市教师资格考试费收费有关事项的复函》(沪发改价调〔2025〕12号)相关规定,中小学教师资格考试(笔试)收费标准为每人每科目65元,不再收取报名费。网上在线支付操作流程见↓↓↓

四、其他说明
(一)本次笔试成绩查询开放日期预计为2026年4月17日,届时考生可通过中小学教师资格考试网站(http://ntce.neea.edu.cn)查询本人成绩。
(二)2026年上半年中小学教师资格考试(笔试)成绩复核工作采用网上复核登记方式。考生如对考试成绩有疑问,可于2026年4月17日至30日登录上海市教育考试院网站(http://www.shmeea.edu.cn)申请成绩复核。
(三)笔试单科成绩有效期为2年。笔试和面试均合格者由教育部教育考试院(教育部教师资格考试中心)颁发教师资格考试合格证明。教师资格考试合格证明有效期为3年。教师资格考试合格证明是考生申请认定教师资格的必备条件。
(四) 2026年上半年中小学教师资格考试(面试)报名时间具体公告信息请于笔试成绩公布后登录中小学教师资格考试网或“上海招考热线”(https://www.shmeea.edu.cn/)查询。
(五)有关网上报名的技术问题可咨询教育部教育考试院,邮箱:ntce@mail.neea.edu.cn,电话010-82345677。
(六)考生如有违纪、作弊等行为,将按照《国家教育考试违规处理办法》等规定进行处理。有作弊情形的将依据《教师资格条例》的相关规定3年内禁止参加教师资格考试。如情节严重、触犯刑法,将报送公安部门,依法处理。
本公告内容,仅在本次教师资格考试报名期间适用。








