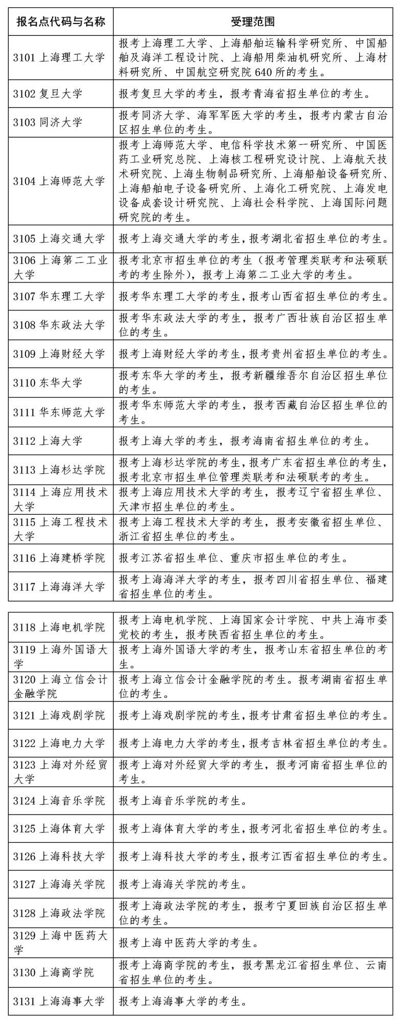
研考|上海市2026年全国硕士研究生招生考试考生网上确认报名点安排表
来源:上海市教育考试院
时间:2025-09-30 13:20:19
网上确认时间:2025年10月31日至11月5日12:00(首次材料上传开始至截止时间,逾期不能上传),审核不通过需要补充材料的截止时间为11月5日17:00

责任编辑:陆芸
来源:上海市教育考试院
时间:2025-09-30 13:20:19
网上确认时间:2025年10月31日至11月5日12:00(首次材料上传开始至截止时间,逾期不能上传),审核不通过需要补充材料的截止时间为11月5日17:00

