别让梦想留白!上海开放大学2026年春季报名即将截止
来源:上海开放大学
时间:2026-03-20 19:28:08

招生对象
开放教育本科(专升本):
具有教育部审定核准的国民教育系列相同或相近专业高等专科(含专科)以上学历者。
护理学、护理专业招生对象还须是持有护士执业资格证书的在职人员。
开放教育专科(高起专):
具有普通高中、职业高中、业余高中、中专、技校、职校学历或同等学力者。
护理(老年护理)专业招生对象仅限于护理中专毕业、持有护理类别专业技术资格证书或护士执业证书的人员。
招生专业
上海开放大学开放教育本科
(专升本)
最低毕业总学分89学分
社会工作
家政学
学前教育
汉语言文学(文学经典)
机械电子工程
人工智能
软件工程
市场营销
财务管理
人力资源管理
行政管理
养老服务管理
应急管理
供应链管理
视觉传达设计
护理
上海开放大学开放教育专科
(高起专)
最低毕业总学分89学分
建设工程管理
汽车技术服务与营销
护理(老年护理)
大数据与会计
工商企业管理
电子商务
现代物流管理
旅游管理
艺术设计
表演艺术
电子竞技运动与管理
社区管理与服务
行政管理
现代家政服务与管理
智慧健康养老服务与管理
最低毕业总学分90学分
机电一体化技术
计算机应用技术
应用化工技术
国家开放大学开放教育本科
(专升本)
最低毕业总学分73学分
法学
护理学
工商管理
商务英语
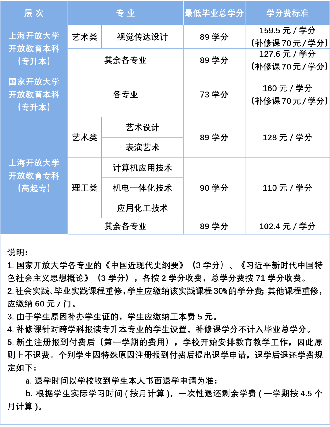
收费标准

办学系统

责任编辑:陆芸
