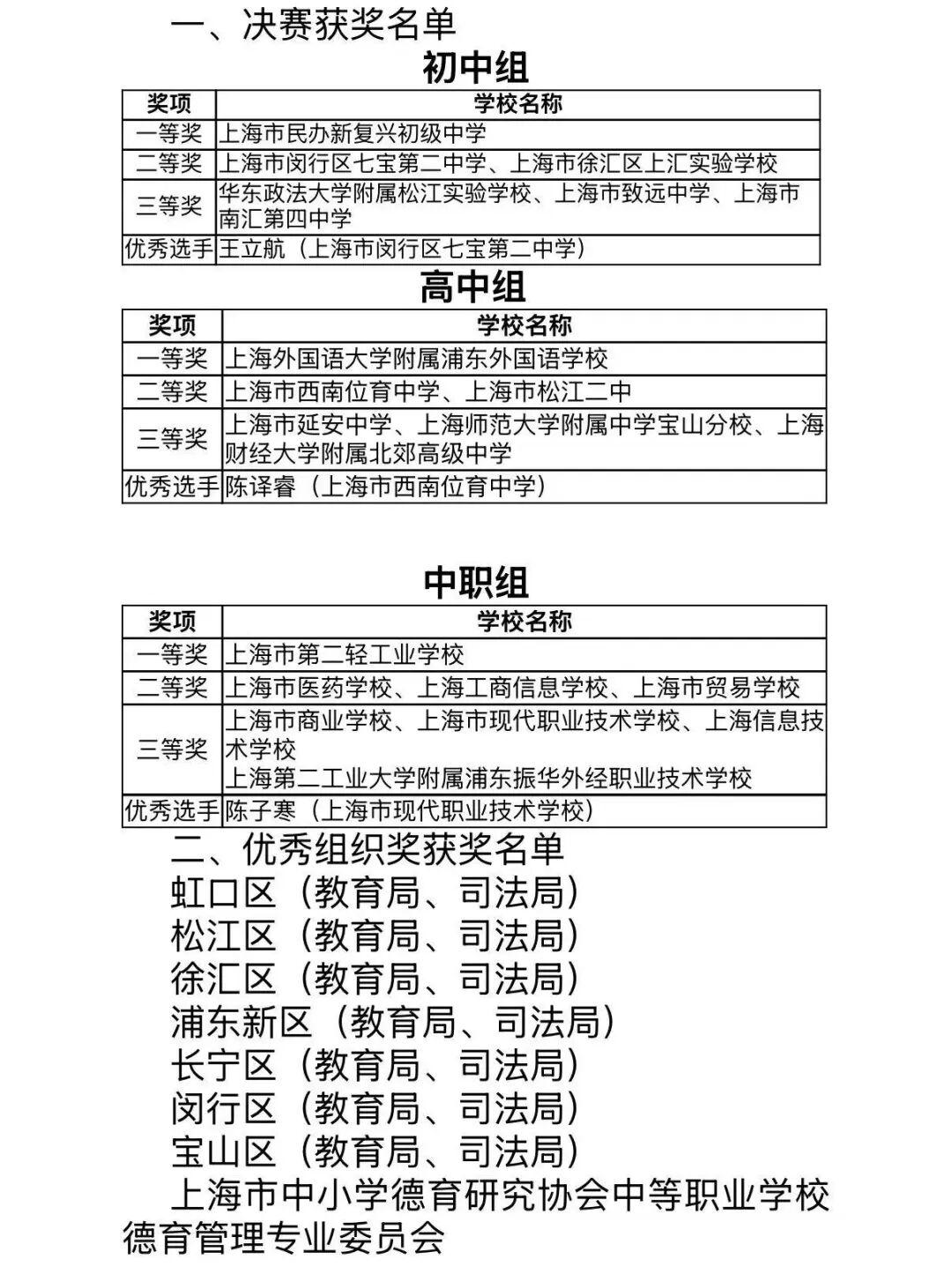
上海市教育委员会关于公布2025年上海市“新沪杯”中学生宪法法律知识竞赛获奖名单的通知
来源:上海教育网站
时间:2026-01-07 15:55:45
为深入学习贯彻党的二十大精神和习近平法治思想,特别是习近平总书记关于加强宪法法治宣传教育的重要指示精神,全面推进依法治国,积极培育和践行社会主义核心价值观,提高中学生的法治意识与道德素养,根据国家和我市“八五”普法规划,以及《教育部办公厅关于举办第十届全国学生“学宪法 讲宪法”活动的通知》(教政法厅函〔2025〕3号)和《2025年上海市守法普法工作要点》(沪法宣办〔2025〕4号)要求,我市教育系统举办了2025年上海市“新沪杯”中学生宪法法律知识竞赛活动。
根据《中共上海市教育卫生工作委员会 上海市教育委员会上海市司法局 上海市法治宣传教育联席会议办公室关于举办2025年上海市“新沪杯”中学生宪法法律知识竞赛的通知》(沪教委法〔2025〕14号)安排,经各区教育局初赛,全市复赛和决赛,上海市“新沪杯”中学生宪法法律知识竞赛圆满落幕。现将获奖名单公布如下:

责任编辑:陆芸
