上海10所学校入选!教育部公布第二批中小学人工智能教育基地名单
来源:微言教育
时间:2025-12-26 14:33:07
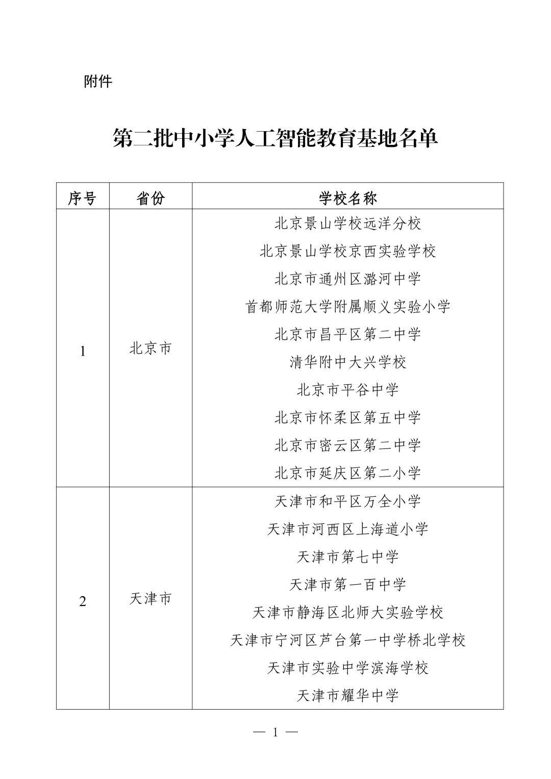
近日,教育部公布了第二批中小学人工智能教育基地名单。经各省教育行政部门推荐、教育部集中公示等环节,最终确定了第二批中小学人工智能教育基地325个。其中,上海10所学校入选。一起来看名单↓↓↓
第二批中小学人工智能教育基地名单(上海市)
上海市延安初级中学
上海市闸北第八中学
晋元高级中学
上海市七宝中学
上海市宝山区求真中学
上海市张堰中学
上海外国语大学附属外国语学校松江云间中学
上海市青浦瀚文小学
上海市奉贤中学
上海市崇明区裕安中学















责任编辑:陆芸
